Langsung ke konten utama

Tugas 3 Rekayasa Kebutuhan

Pada postingan kali ini, saya Iwan Dwi Prakoso NRP 05111940000229 dari kelas Rekayasa Kebutuhan B akan menjelaskan mengenai existing system information, stakeholder needs, organizational standards, dan regulation pada Spesifikasi Kebutuhan Perangkat Lunak Sistem Informasi Antri.in

https://drive.google.com/file/d/1VslBCzBBLI4eskjRd-oUhn4hn5tRjHev/view?usp=sharing

Input

Existing System Information

Sistem informasi yang akan dikembangkan adalah sistem informasi yang dapat membantu proses antrian praktek dr. Sri Setiowati. Pengguna dalam aplikasi ini dapat melihat jumlah antrian, nomor diperiksa , dan waktu perkiraan diperiksa sesuai antrian. Sebelum mengambil nomor atrian, pengguna perlu mendaftarkan dirinya pada sistem informasi ini. Setelah mengambil nomor antrian, pengguna juga diberikan opsi untuk membatalkan nomor antrian di hari tersebut. 

Pada sisi admin, admin dapat mengelola data antrian seperti menambahkan antrian apabila ada pasien yang mengambil antrian secara luring. Admin juga bisa melihat laporan antrian pasien pada waktu tertentu.

Stakeholde Needs

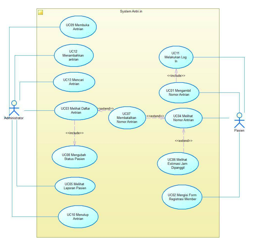
Berikut adalah kebutuhan yang diperlukan oleh masing-masing stakeholders:
  1. Pemilik tempat praktik
    • Melihat laporan antrian
  2. Admin
    • Melihat laporan antrian
    • Menambahkan antrian 
    • Mencari antrian
    • Melihat daftar antrian
    • Mengubah status pasien
    • Melihat laporan pasien
    • Menutup antrian
  3. Pasien
    • Melakukan pendaftaran member
    • Melakukan login
    • Mengambil nomor antrian
    • Melihat estimasi jam dipanggil

Organizational Standards

  1. Keandalan
    • Sistem dapat memberikan waktu respon yang cepat saat diakses pengguna
    • Sistem memiliki kapasitas penyimpanan yang cukup
    • Sistem tidak sering mengalami crash, dan jika terjadi crash sistem memiliki data backup
  2. Ketersediaan
    • Sistem dapat diakses dimanapun selama 24 jam selama pengguna memiliki koneksi internet
  3. Keamanan
    • User harus terautentikasi sesuai rolenya untuk mengakses sistem ini
    • Password user disimpan di database dengan enkripsi
  4. Perawatan
    • Sistem dapat dirawat dan dikembangkan sesuai dengan kebutuhan
  5. Portabilitas
    • Sistem dapat digunakan di sebarang browser

Regulations

  1. Sistem dapat berjalan jika ada jaringan intern
  2. Sistem tidak melacak lokasi pengguna 
  3. Sistem berbasis web dan dibuat dengan bahasa PHP, HTML, CSS, Javascript dengan database MySQL

Output

Agreed Requirements

  1. Sistem dapat melakukan autentikasi multi role (pasien dan admin)
  2. Sistem dapat digunakan untuk mengubah status antrian pasien
  3. Sistem dapat digunakan untuk membuka dan menutup antrian
  4. Sistem dapat digunakan untuk menambah antrian
  5. Sistem dapat digunakan untuk melihat laporan antrian pada waktu tertentu
  6. Sistem dapat digunakan untuk mengambil antrian
  7. Sistem dapat melakukan perhitungan perkiraan waktu dipanggil
  8. Sistem dapat digunakan untuk membatalkan antrian

System Specifications

  1. Server
    • Sistem operasi: Linux
    • Web server: Apache
    • Bahasa: PHP
    • Database: MySQL
  2. Client
    • Sistem operasi: Segala sistem operasi yang dapat menjalankan web browser
    • Browser: Chrome, Internet Explorer, Firefox, dll

System Models



Komentar

Postingan populer dari blog ini

Evaluasi Akhir Semester RK B

 - Nama: Iwan Dwi Prakoso NRP : 05111940000229 Kelas: Rekayasa Kebutuhan B

Evaluasi Tengah Semester RK B

Oleh:  Nama: Iwan Dwi Prakoso NRP : 05111940000229

Aplikasi Transaksi Parkir Non Tunai

Nama      : Iwan Dwi Prakoso Kelas     :  Rekayasa Kebutuhan B NRP       : 05111940000229   1. Aplikasi Sistem Parkir Non Tunai Inovasi dibidang teknologi sebagai penerapan Internet of Things pada kasus transaksi parkir. Sistem parkir saat ini sudah banyak yang menggunakan sistem palang pintu, namun sistem ini masih belum bisa menyediakan informasi ketersediaan slot parkir. Padahal pada area parkir yang rumit seperti area parkir yang bertingkat, pengguna seringkali bingung untuk mencari lahan parkin yang kosong. Sehingga ketersediaan informasi slot parkir sangat dibutuhkan. Hal inilah yang diharapkan dapat dipecahkan oleh aplikasi transaksi parkir non tunai ini. Aplikasi ini akan dapat menampilkan informasi mengenai ketersediaan slot pada area parkir dan informasi mengenai pengguna dan area parkir juga dapat dimonitoring oleh admin yaitu pegawai parkir. Jadi selain mempermudah penguna parkir juga akan mempermudah pegawai untuk menge...